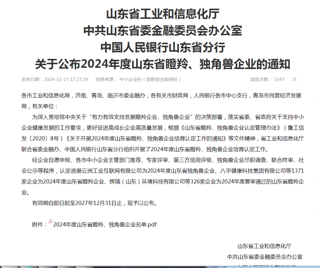
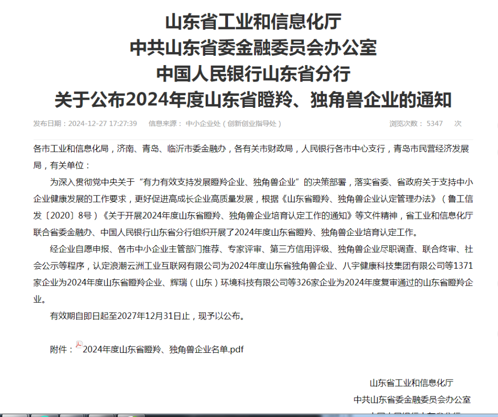
2024年度山东省瞪羚企业
近日,2024年度山东省瞪羚、独角兽企业名单正式公布,经企业自愿申报、各市中小企业主管部门推荐、专家评审、第三方信用评级、独角兽企业尽职调查、联合终审、社会公示等程序。
琛蓝健康产业集团凭借卓越的高成长性、高发展潜力和高科技创新能力,获评2024年度山东省瞪羚企业。
瞪羚企业是指跨过创业初期后,在较短时间内以超常规速度发展,并且无论在技术、商业模式还是产业组织形式上都有强大创新能力的企业。


山东省科学技术进步一等奖
2024年12月30日,山东省科技厅对2024年度山东省科学技术奖建议授奖人选和项目进行公示。
根据公示信息,琛蓝健康产业集团“水产资源高值化生物加工关键技术体系的构建和应用”,凭借前沿性科研创新理念,引领性关键技术体系,以及在市场转化应用中取得的突出成绩,获得“2024年度山东省科学技术进步一等奖”。
山东省科学技术奖项,旨在奖励在科学技术进步活动中做出突出贡献的个人、组织,调动科学技术工作者的积极性和创造性,推动科教兴鲁战略的实施,增强自主创新能力,建设创新型省份。

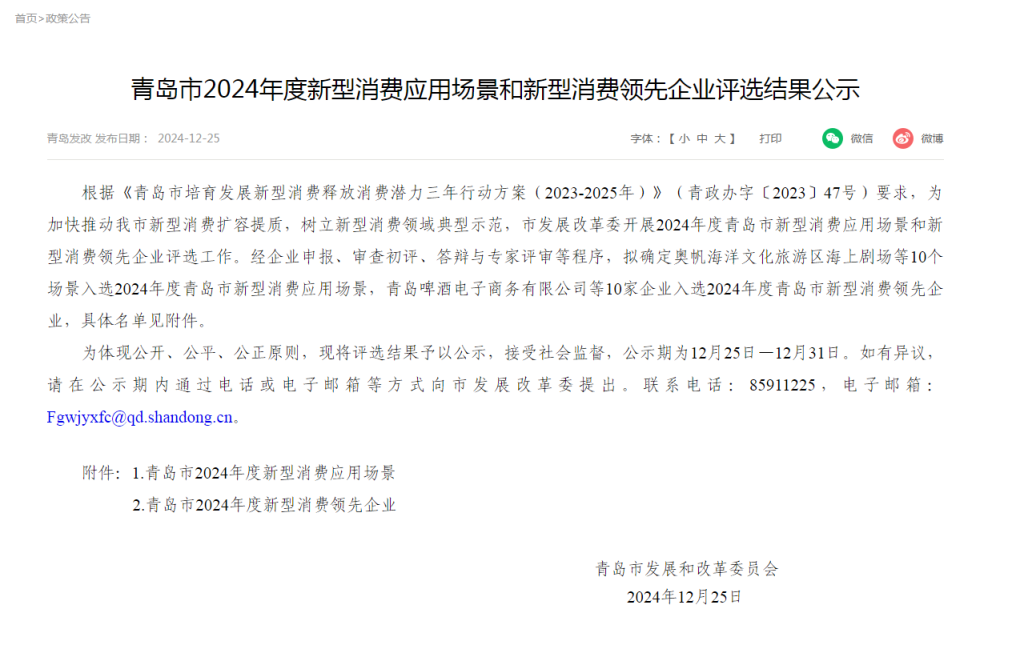
青岛市2024年度新型消费领先企业
根据《青岛市培育发展新型消费释放消费潜力三年行动方案(2023-2025年)》要求,为加快推动青岛市新型消费扩容提质,树立新型消费领域典型示范,青岛市发展改革委公布2024年度青岛市新型消费应用场景和新型消费领先企业评选结果。
经企业申报、审查初评、答辩与专家评审等程序,琛蓝健康产业集团入选2024年度青岛市新型消费领先企业。
新型消费领先企业是指组织开展新型消费行为的企业主体,在消费领域所形成的新产品、新服务、新技术、新业态、新模式,具备良好市场潜力、经济效益、社会效益,在一定范围内具有较高知名度,具备良好的品牌效应。


三项重磅荣誉,涵盖企业发展规模、科研创新、运营模式等不同维度,这是对琛蓝健康在过去一年取得优异成绩的高度肯定,更是对企业始终以发展为驱动,以创新为导向,以文化为引领的高度认可。
站在新一年起点,面向未来发展,琛蓝健康必将以荣誉为激励,在大健康事业中砥砺奋进笃行不怠,在新的事业征程中做出更好的成绩,成就更大的辉煌!
